繁体中文  |  长者版  |  无障碍浏览  | 

蒙城县审计局
当前位置: 网站首页 > 政府信息公开 > 蒙城县审计局 > 工作推进
索引号: 11341622003178736A/202406-00002 组配分类: 工作推进
发布机构: 蒙城县审计局 主题分类: 其他
名称: 【整改反馈】蒙城县审计局关于反馈2024年1-6月政务公开测评问题清单整改情况 文号:
发文日期: 2024-06-14 发布日期: 2024-06-14
索引号: 11341622003178736A/202406-00002
组配分类: 工作推进
发布机构: 蒙城县审计局
主题分类: 其他
名称: 【整改反馈】蒙城县审计局关于反馈2024年1-6月政务公开测评问题清单整改情况
文号:
发文日期: 2024-06-14
发布日期: 2024-06-14
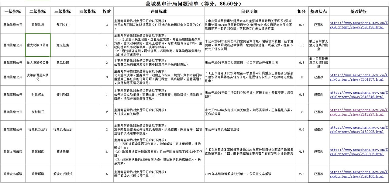
【整改反馈】蒙城县审计局关于反馈2024年1-6月政务公开测评问题清单整改情况
发布时间:2024-06-14 08:03 信息来源:蒙城县审计局 浏览次数: 字体:[ ]