繁体中文  |  长者版  |  无障碍浏览  | 

蒙城县王集乡人民政府
当前位置: 网站首页 > 政府信息公开 > 蒙城县王集乡 > “三公”经费预决算
索引号: 113416220031788751/202404-00023 组配分类: “三公”经费预决算
发布机构: 蒙城县王集乡人民政府 主题分类: 综合政务
名称: 蒙城县王集乡2024年“三公”经费预算安排说明及报表 文号:
发文日期: 2024-04-01 发布日期: 2024-04-01
索引号: 113416220031788751/202404-00023
组配分类: “三公”经费预决算
发布机构: 蒙城县王集乡人民政府
主题分类: 综合政务
名称: 蒙城县王集乡2024年“三公”经费预算安排说明及报表
文号:
发文日期: 2024-04-01
发布日期: 2024-04-01
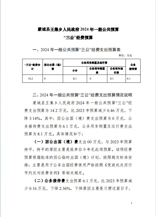
蒙城县王集乡2024年“三公”经费预算安排说明及报表
发布时间:2024-04-01 15:28 信息来源:蒙城县王集乡人民政府 浏览次数: 字体:[ ]