繁体中文  |  长者版  |  无障碍浏览  | 

蒙城县交通运输局
当前位置: 网站首页 > 政府信息公开 > 蒙城县交通运输局 > 决策部署落实情况
索引号: 113416220031783819/202401-00037 组配分类: 决策部署落实情况
发布机构: 蒙城县交通运输局 主题分类: 工业、交通
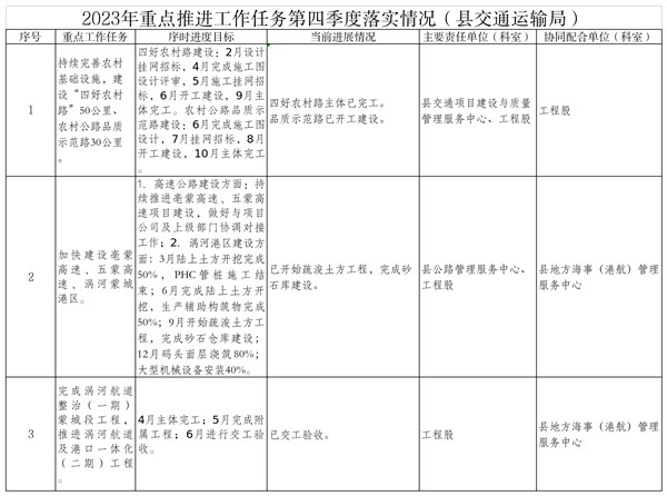
名称: 2023年重点推进工作任务第四季度落实情况(县交通运输局) 文号:
发文日期: 2024-01-04 发布日期: 2024-01-04
索引号: 113416220031783819/202401-00037
组配分类: 决策部署落实情况
发布机构: 蒙城县交通运输局
主题分类: 工业、交通
名称: 2023年重点推进工作任务第四季度落实情况(县交通运输局)
文号:
发文日期: 2024-01-04
发布日期: 2024-01-04
2023年重点推进工作任务第四季度落实情况(县交通运输局)
发布时间:2024-01-04 15:02 信息来源:蒙城县交通运输局 浏览次数: 字体:[ ]