繁体中文  |  长者版  |  无障碍浏览  | 

蒙城县交通运输局
当前位置: 网站首页 > 政府信息公开 > 蒙城县交通运输局 > 决策部署落实情况
索引号: 113416220031783819/202304-00044 组配分类: 决策部署落实情况
发布机构: 蒙城县交通运输局 主题分类: 工业、交通
名称: 2023年重点推进工作任务第一季度落实情况(县交通运输局) 文号:
发文日期: 2023-04-10 发布日期: 2023-04-10
索引号: 113416220031783819/202304-00044
组配分类: 决策部署落实情况
发布机构: 蒙城县交通运输局
主题分类: 工业、交通
名称: 2023年重点推进工作任务第一季度落实情况(县交通运输局)
文号:
发文日期: 2023-04-10
发布日期: 2023-04-10
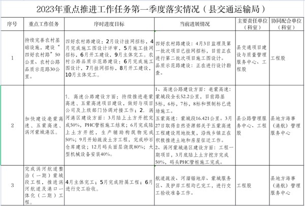
2023年重点推进工作任务第一季度落实情况(县交通运输局)
发布时间:2023-04-10 16:53 信息来源:蒙城县交通运输局 浏览次数: 字体:[ ]