繁体中文  |  长者版  |  无障碍浏览  | 

蒙城县交通运输局
当前位置: 网站首页 > 政府信息公开 > 蒙城县交通运输局 > 决策部署落实情况
索引号: 113416220031783819/202306-00060 组配分类: 决策部署落实情况
发布机构: 蒙城县交通运输局 主题分类: 工业、交通
名称: 2023年政府工作报告主要目标任务分解表(县交通运输局) 文号:
发文日期: 2023-06-30 发布日期: 2023-06-30
索引号: 113416220031783819/202306-00060
组配分类: 决策部署落实情况
发布机构: 蒙城县交通运输局
主题分类: 工业、交通
名称: 2023年政府工作报告主要目标任务分解表(县交通运输局)
文号:
发文日期: 2023-06-30
发布日期: 2023-06-30
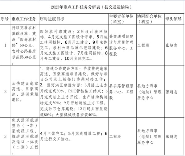
2023年政府工作报告主要目标任务分解表(县交通运输局)
发布时间:2023-06-30 11:04 信息来源:蒙城县交通运输局 浏览次数: 字体:[ ]